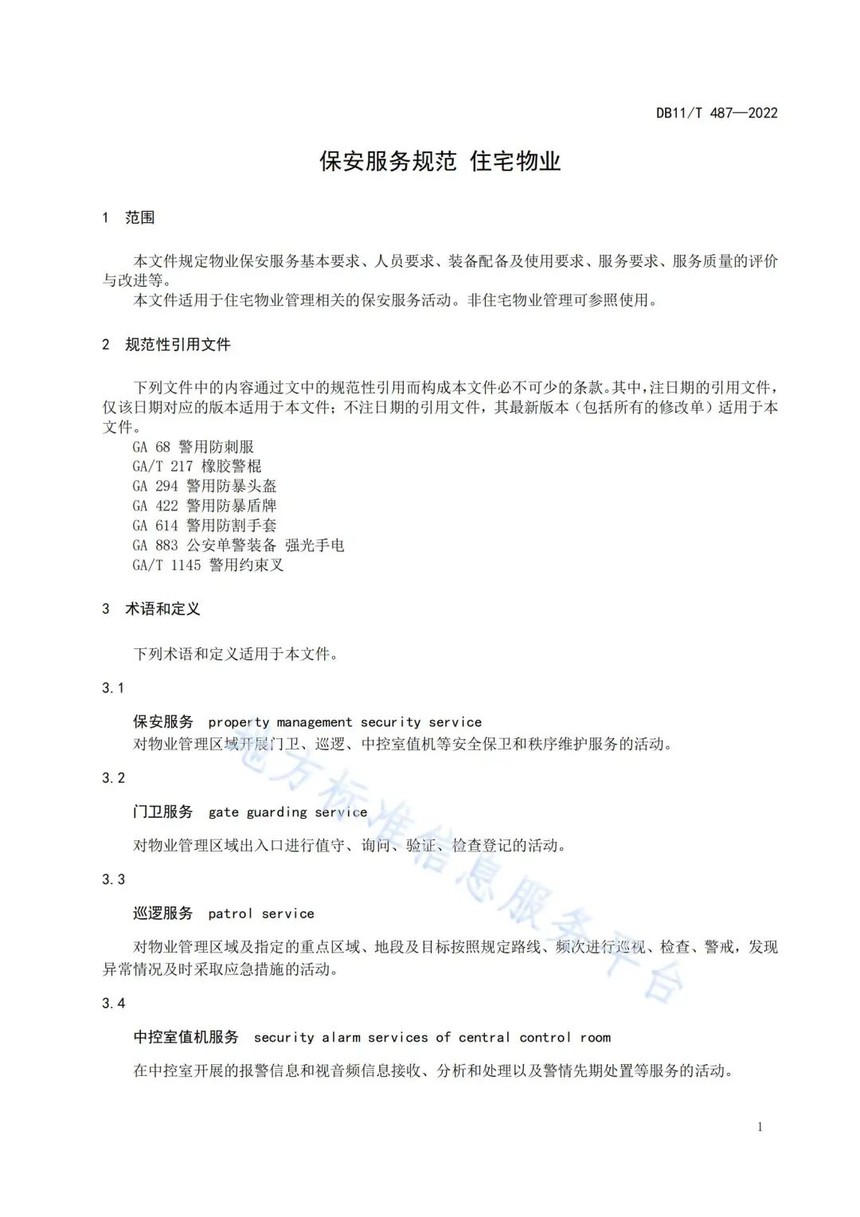
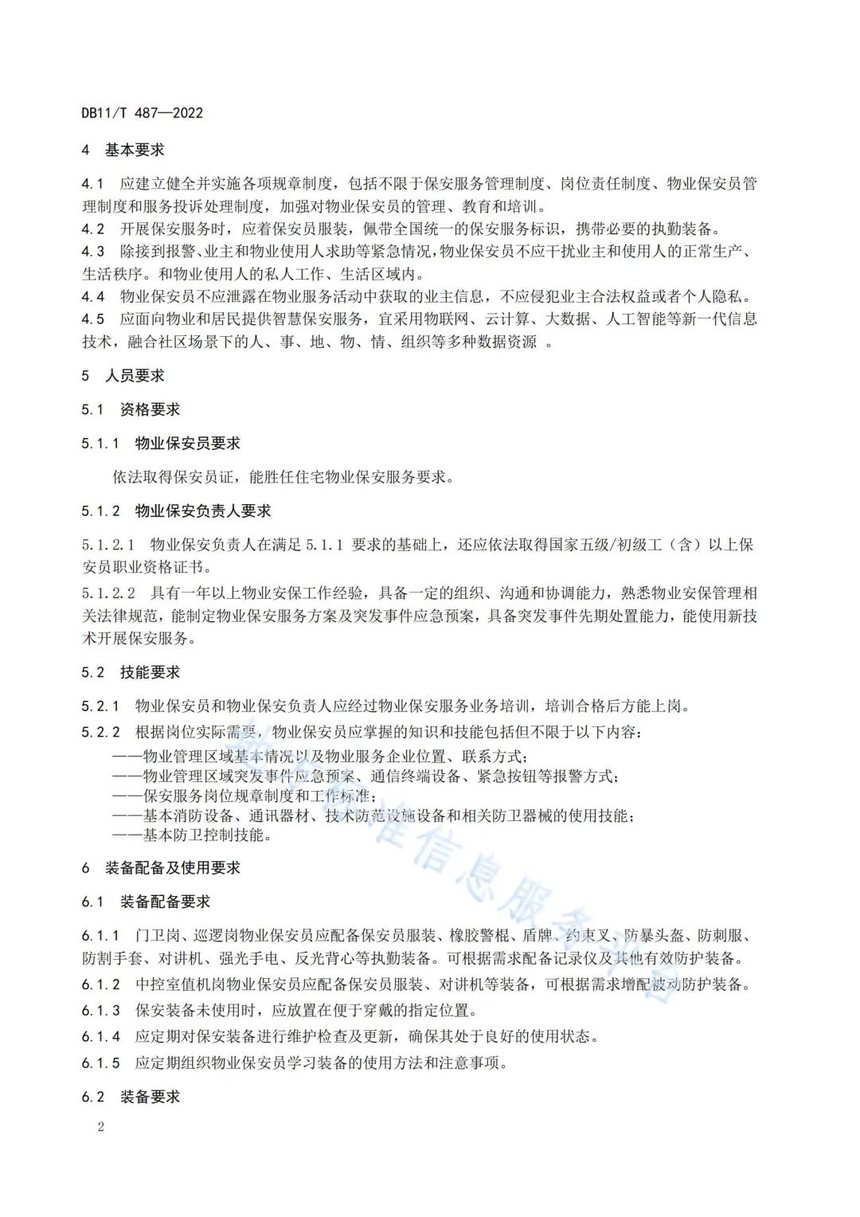
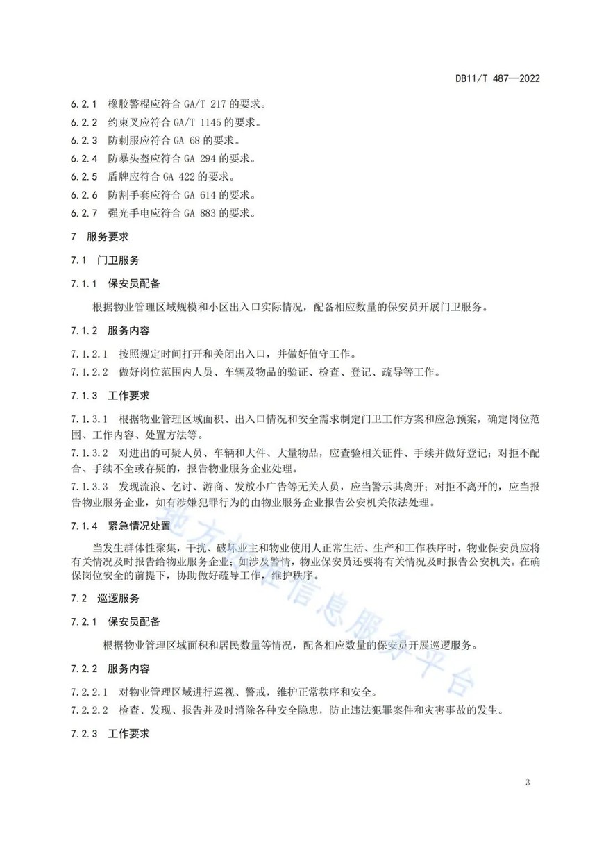
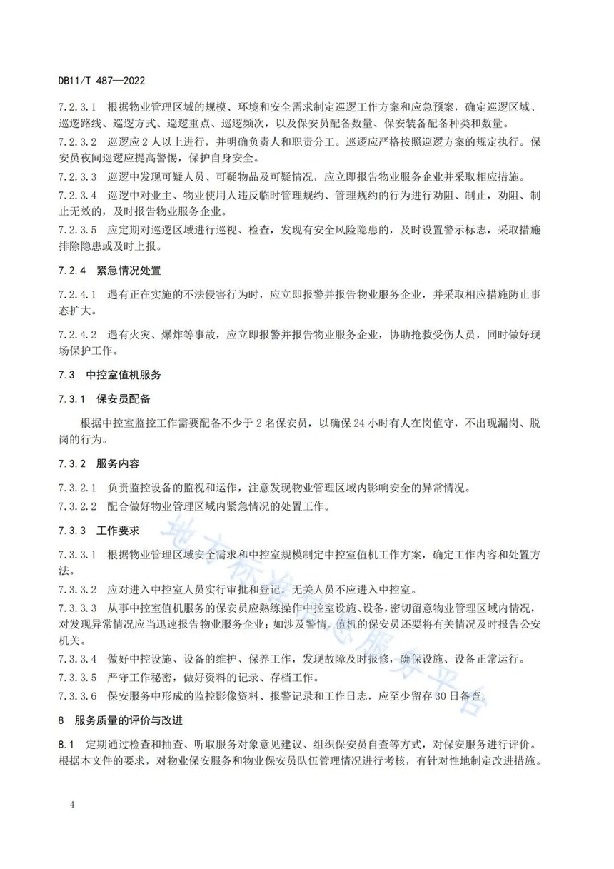
|
振安一方深入学习北京《保安服务规范 住宅物业》地方标准为提升保安行业专业知识、营造服务居民、造福居民的和谐融洽氛围。近日,北京市公安局治安管理总队召开《保安服务规范住宅物业》地方标准颁布实施仪式。会议由北京市公安局治安管理总队保安管理支队支队长、北京保安协会副会长兼秘书长刘炜主持,北京市公安局治安管理总队副总队长、北京保安协会会长张国海会上宣布北京市地方标准《保安服务规范住宅物业》,于2022年7月1日正式实施。
北京振安一方保安服务有限公司董事长王燕伟对此标准的实施表示:《保安服务规范住宅物业》对于物业服务管理行业的高质量发展指明了方向,为规范物业安保服务标准、打造安全和谐文明社区起到重要意义,提供重要的经济社会秩序和产业发展的技术支撑,在推进治理体系和治理能力现代化过程中具有基础性、引领性作用。
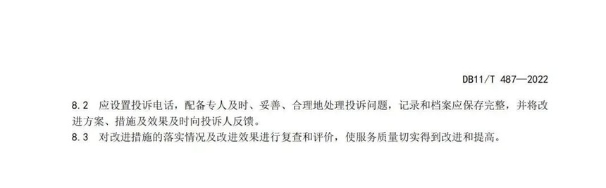
下图:《保安服务规范 住宅物业》
|










